Linux 终端命令行
Rating
Jun 25, 2024Latest update
1.0.5Version
About Linux 终端命令行
Linux 终端命令行 - 应用详细描述
探索Linux终端命令行的无穷魅力!这款强大的应用程序为您提供了一个终端仿真器,使您能够轻松使用Linux命令行操作系统,无需任何额外的硬件或复杂的设置。无论您是Linux新手还是经验丰富的用户,Linux终端命令行都会为您提供一个友好的应用环境,让您在移动设备上享受完整的Linux体验。
功能亮点:
直观的用户界面:
- 精心设计的用户界面,让每个用户都可以轻松上手,快速访问各种命令和功能。您可以通过简单的输入与Linux进行交互,执行您所需的操作。
强大的命令行支持:
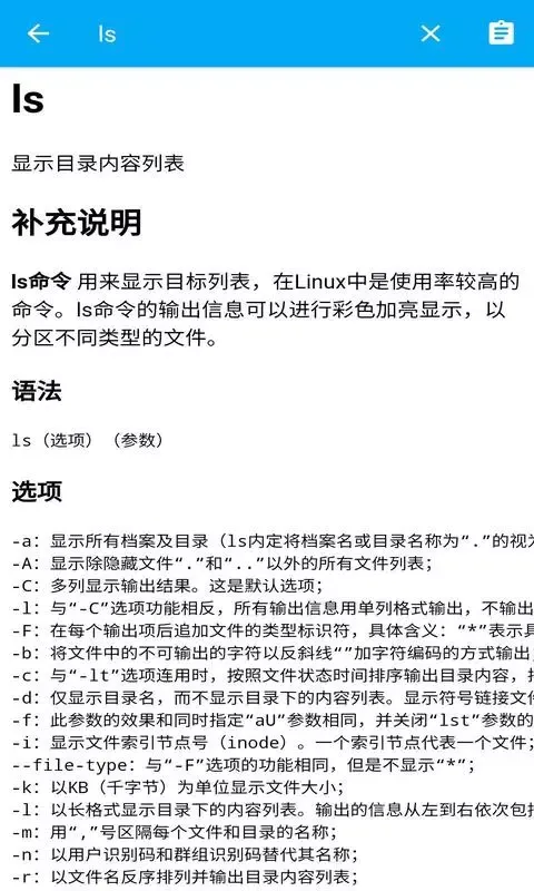
- 支持绝大多数Linux命令,您可以在此执行文件管理、系统监控、网络配置、软件安装与更新等多种操作,体验Linux的全部魅力。
多种自定义选项:
- 用户可以根据个人喜好自定义应用外观和功能设置,调整字体大小、颜色主题等,提供极佳的可读性和用户体验。
学习与实践:
- 随应用附带的命令行教程和示例,您可以在使用过程中学习Linux命令的基本知识和技巧,助您快速掌握Linux操作技能。
文件传输与同步:
- 集成文件传输工具,您可以轻松上传、下载并管理移动设备与Linux服务器之间的文件,让数据同步更加高效便捷。
社区支持与资源:
- 通过内置社区功能,您可以轻松与其他用户分享经验,交流技巧。同时,您还可以访问丰富的在线资源和文档,进一步提升您的Linux应用技能。
高效,轻量级:
- 该应用经过优化,运行流畅,占用系统资源少,确保在任何移动设备上都能顺畅运行,无论在何时何地,您都能与Linux终端保持连接。
适用范围: Linux终端命令行可广泛应用于各类用户需求,无论是学生、开发者、系统管理员,还是IT专业人士,都能通过这一应用满足日常操作和学习需求,让 Linux 的强大功能触手可及。
总结: 如果您正在寻找一款能够在移动设备上便捷访问Linux命令行的应用,Linux 终端命令行无疑是您最佳的选择。无论是进行系统管理、开发测试,还是推动个人技能提升,这款应用都将助您一臂之力。快来下载,与Linux进行无缝互动,体验命令行带来的高效与便捷吧!
Linux 终端命令行 Screenshots
Old Versions of Linux 终端命令行
Editor's Recommendation
Apps Like Linux 终端命令行
Apps by gameyai
User Reviews
+ Reviews
4.7
5
4
3
2
1
R
Riley
2025-01-02
4
0
The Linux 终端命令行 app is an incredibly useful tool for anyone looking to master Linux commands. Its intuitive interface makes learning and executing commands a breeze.
W
WXYZ
2024-12-25
19
0
I've been using the Linux 终端命令行 app for a while now, and it has significantly improved my workflow. It's a must-have for any Linux enthusiast.
V
Vita
2025-02-21
1
0
The Linux 终端命令行 app is perfect for both beginners and advanced users. It provides clear instructions and examples for every command.
Most Popular
Disney Speedstorm
Gameloft SE
Royal Match
Dream Games, Ltd.
Angry Birds Journey
Rovio Entertainment Corporation
Delta Force
Level Infinite
Super Mario Odyssey
Super Mario Odyssey APK - Explore the World Like Never Before!
Embark on an exhilarating adventure w
Mobile Legends: Bang Bang FT
Công ty cổ phần phát triển công nghệ số Hồng Hà
Crunchyroll: Wolfstride
Crunchyroll, LLC
Car Parking Multiplayer 2
olzhass
Legend of Solgard
Snowprint Studios AB
Soccer Superstar
Real Freestyle Soccer
Clash Royale
Supercell
Hollow Knight: Mobile
ONLİNE GAMES MMMORG
Red Dead redemption 2 Mobile
Tarik EL hamdi
PUBG MOBILE
Level Infinite
Pure Sniper: Gun Shooter Games
Miniclip.com
Hole.io
VOODOO
GunboundM
DargomStudio
Plague Inc.
Ndemic Creations
Relic Bag: Shadow Hunter
Fansipan Limited
Call of Duty: Warzone Mobile
Activision Publishing, Inc.
Bad 2 Bad: Delta
DAWINSTONE GAMES
War Thunder Mobile
GAIJIN NETWORK LTD
Shadow Fight 2 Special Edition
NEKKI
Once Human
Exptional Global








