About EletricoPro
ElectriPro: Your Comprehensive Electrical Companion
ElectriPro is a practical and indispensable guide for electricians, engineers, and enthusiasts looking to expand their knowledge in the field of electrical systems. This application offers an extensive collection of resources designed to help you understand and master residential electrical installations and electrical control systems.
Key Features:
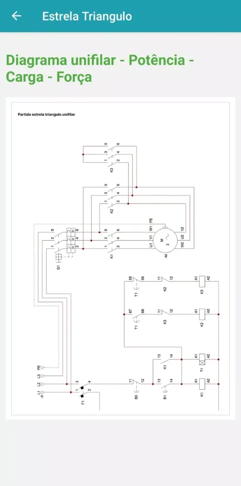
- Detailed Diagrams: Discover a wide range of electrical diagrams including direct start, star-delta, sealed contact, and single, two, and three-phase QDC diagrams.
- Residential Installations: Learn about the intricacies of residential wiring, ensuring your projects are safe and compliant with industry standards.
- Electrical Calculations: Master essential electrical calculations that are crucial for accurate planning and execution of electrical projects.
- Learning Resources: Gain insights into electrical commands and control systems, making it easier to start your journey in the electrical field.
Who Should Use ElectriPro?
Whether you're a beginner or an experienced professional, ElectriPro caters to everyone. It’s perfect for those who are just starting out and want to build a solid foundation in electrical systems. For seasoned professionals, it serves as a handy reference tool to refresh your knowledge and stay updated with the latest practices.
Why Choose ElectriPro?
ElectriPro stands out by providing clear, concise, and comprehensive information in an easy-to-navigate format. The application ensures that you have access to the most relevant and up-to-date content, helping you tackle any project with confidence.
Start your journey to becoming an expert in electrical systems today with ElectriPro!







