Tentang A1A Product Suite
A1A Product Suite - Tingkatkan Proyek Teknik Anda
A1A Product Suite adalah kumpulan alat perangkat lunak yang tidak tergantikan yang dirancang khusus untuk profesional di bidang konstruksi, teknik, dan logistik. Suite ini menawarkan sejumlah aplikasi komprehensif yang disesuaikan dengan kebutuhan proyek kompleks, memastikan setiap aspek perencanaan angkut, pemilihan crane, penilaian tekanan tanah, dan desain rigging ditangani dengan presisi dan efisiensi.
Perencanaan Angkut dengan 3DLiftPlan
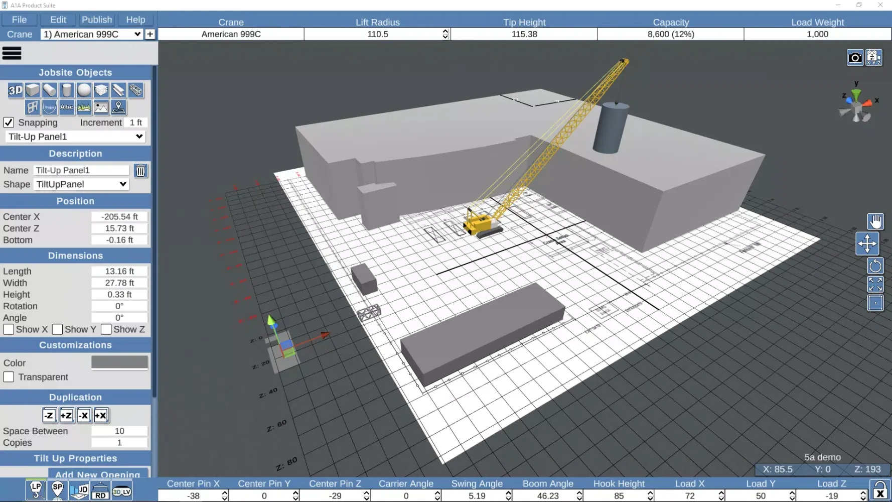
Salah satu komponen inti dari A1A Product Suite adalah 3DLiftPlan, alat yang kuat yang memungkinkan pengguna merencanakan dan mensimulasikan operasi angkut secara detail. Dengan 3DLiftPlan, insinyur dapat membuat model 3D yang rinci dari skenario angkut mereka, dengan mempertimbangkan faktor-faktor seperti berat beban, pusat gravitasi, dan kondisi lingkungan. Alat ini tidak hanya membantu dalam memvisualisasikan seluruh proses tetapi juga membantu mengidentifikasi risiko potensial dan memastikan kepatuhan terhadap standar keselamatan.
Sketch Pad untuk Konseptualisasi
Komponen penting lainnya adalah Sketch Pad, yang berfungsi sebagai platform yang fleksibel bagi desainer dan insinyur untuk menggambar ide dan konsep mereka. Sketch Pad memudahkan pembuatan desain dan tata letak awal, memungkinkan pengguna untuk cepat mengiterasi dan menyempurnakan konsep mereka sebelum beralih ke tahap perencanaan yang lebih rinci. Alat ini sangat berguna untuk sesi brainstorming dan pengembangan proyek tahap awal.
Rigging Designer untuk Presisi
Bagi yang terlibat dalam operasi rigging, Rigging Designer adalah tambahan yang penting dalam A1A Product Suite. Aplikasi khusus ini memungkinkan pengguna merancang dan mengoptimalkan sistem rigging untuk operasi angkut. Ini menyediakan fitur lanjutan seperti analisis tegangan, pemilihan bahan, dan perhitungan distribusi beban, memastikan bahwa desain rigging aman dan efisien. Rigging Designer adalah alat kritis untuk setiap proyek yang melibatkan penanganan beban berat.
Analisis Tekanan Tanah yang Komprehensif
Memahami tekanan tanah sangat penting untuk pelaksanaan proyek konstruksi atau angkut yang sukses. A1A Product Suite mencakup alat yang tangguh untuk menganalisis tekanan tanah, memungkinkan pengguna menentukan layaknya lokasi tertentu untuk pemasangan crane. Ini memastikan fondasi mampu menopang berat crane dan beban yang diangkat, sehingga mengurangi risiko kecelakaan dan memastikan kelancaran proyek.
Kesimpulan
Secara ringkas, A1A Product Suite adalah paket lengkap yang dirancang untuk meningkatkan kemampuan profesional di industri konstruksi dan teknik. Baik Anda merencanakan operasi angkut, mengkonseptualisasikan desain, mengoptimalkan sistem rigging, atau mengevaluasi kondisi tanah, A1A Product Suite memiliki alat yang Anda butuhkan untuk sukses.











