Bili QuikCalc 정보
Bili QuikCalc contains all the information you need to quickly evaluate and manage infants with jaundice in the newborn nursery. Bili QuikCalc is the fastest, clearest bilirubin calculator for viewing bilirubin risk zone interpretations, plotting bilirubin on the risk, phototherapy, and exchange transfusion nomograms, viewing bilirubin thresholds, and viewing the American Academy of Pediatrics Subcommittee on Hyperbilirubinemia recommendations for evaluation and treatment of hyperbilirubinemia.
FEATURES:
• Fastest, clearest bilirubin calculator based on the latest AAP Subcommittee on Hyperbilirubinemia recommendations.
• First and only bilirubin calculator to support Apple Watch - check and plot the bilirubin risk on your wrist!
• Innovative data entry and automation display results quickly and clearly WITH LESS TAPPING!
• View the bilirubin risk zone interpretation and recommendations for assessment and follow-up of the newborn with jaundice.
• View the bilirubin thresholds for lower, medium, or higher risk infants delivered from 35 weeks to ≥38 weeks gestational age.
• Plot the bilirubin level on the Bhutani risk, phototherapy, or exchange transfusion nomograms.
• Swipe to switch between nomograms.
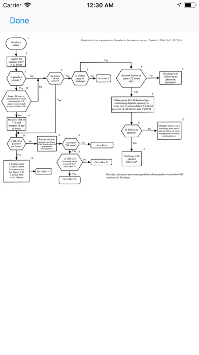
• View the latest bilirubin management algorithm.
Check the Help file in Bili QuikCalc for complete details about the new features and functions in this update.
If you find Bili QuikCalc useful, please post a 5-star review in the iTunes App Store! Great reviews keep the updates coming!
Thanks for the downloads and support!
FEATURES:
• Fastest, clearest bilirubin calculator based on the latest AAP Subcommittee on Hyperbilirubinemia recommendations.
• First and only bilirubin calculator to support Apple Watch - check and plot the bilirubin risk on your wrist!
• Innovative data entry and automation display results quickly and clearly WITH LESS TAPPING!
• View the bilirubin risk zone interpretation and recommendations for assessment and follow-up of the newborn with jaundice.
• View the bilirubin thresholds for lower, medium, or higher risk infants delivered from 35 weeks to ≥38 weeks gestational age.
• Plot the bilirubin level on the Bhutani risk, phototherapy, or exchange transfusion nomograms.
• Swipe to switch between nomograms.
• View the latest bilirubin management algorithm.
Check the Help file in Bili QuikCalc for complete details about the new features and functions in this update.
If you find Bili QuikCalc useful, please post a 5-star review in the iTunes App Store! Great reviews keep the updates coming!
Thanks for the downloads and support!
Bili QuikCalc 스크린샷
에디터의 추천
Bili QuikCalc와 비슷한 앱
W. Kent Bonney 제작 앱
가장 인기 있는
Sing It - Ear TrainerA must app for every musician, singer, or just for fun.
Test,train, and improve your musical ear and
Tube PiP - PiP for YouTubeTube PiP - the ultimate YouTube companion for iOS:
Picture in Picture (PiP) Playback: Watch YouTube
Papaya Ouch!In the game Papaya Ouch!, you can experience backpack management, tower defense, TD, merge, match 2,
Lets Go VPNLets Go VPN, the most advanced VPN, is designed by a team of top developers who strive to ensure all
Paprika Recipe Manager 3Organize your recipes. Create grocery lists. Plan your meals. Download recipes from your favorite we
War Pigeons UnboundedWar is coming. Deep down in top secret military labs they have evolved, mutated - and escaped. The f
Procreate PocketApp of the Year winner Procreate Pocket is the most feature-packed and versatile art app ever design
Cowboy Westland survival runAre you ready to take part in the #1 exciting 3D western adventure? Cowboy Westland survival run mak
Max: Stream HBO, TV, & MoviesIt’s all here. Iconic series, award-winning movies, fresh originals, and family favorites, featuring
TonalEnergy Tuner & MetronomeFor musicians from pros to beginners, whether you sing, play a brass, woodwind or stringed instrumen
SkyView®SkyView® brings stargazing to everyone. Simply point your iPhone, iPad, or iPod at the sky to identi
Ninja Dash 2015Ninja Dash 2015 is the fast paced running game!On these maze fields, rush to the end of this ninja w
Tami-Live Chat&VideoTami is an app that records daily life and ideas.You can use it to record your every day, whether it
SALE Camera - marketing camera effects plus photo editorSALE Camera Help you create the best Business to consumer Stock Photos and Images. provides 300 filt
DevTutor for SwiftUI"DevTutor" is an application designed to assist developers in creating exceptional apps us
Mokens League SoccerDive into Mokens League Soccer and experience the new era of soccer gaming!
Esports for Everyone: Wh
Zombie ZZOMBIE ENDLESS RUNNER LIKES NO OTHER!WHY?* Awesome graphic quality!* Simplified control (Auto-shooti
Dead Z - Zombie SurvivalCatastrophic explosion at the Omega Labs started the apocalypse, now spreading across the Earth.
Tak
HotSchedulesHotSchedules is the industry's leading employee scheduling app because it’s the fastest and easiest
ChatGPTIntroducing ChatGPT for iOS: OpenAI’s latest advancements at your fingertips.
This official app is f
Disney StoreDisney Store is your official home for exclusive collections, designer collaborations, and one-of-a-
fight back tennisa Pong game with Tennis style, the gameplay itself is very simple, you can using Touch. Ball speed w
Dr. Mina AdlyMina Adly mobile app provides students with portable instant access to a selection of services.
Usin
iVerify BasiciVerify Basic is your gateway to enhanced device security and threat awareness, offering a glimpse i








